
- 索 引 号: FJ00425-0800-2025-00542
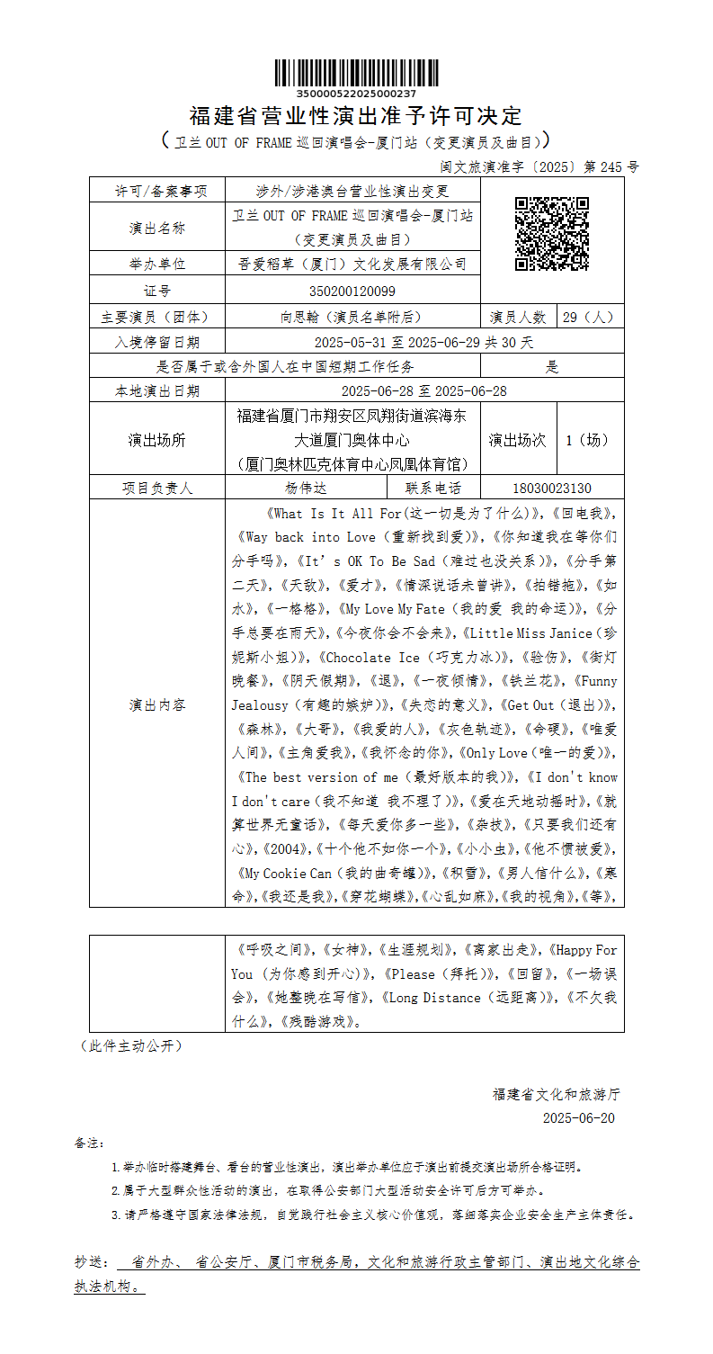
- 文 号: 闽皇冠国际 演准字〔2025〕第245号
- 发布机构: 皇冠国际-皇冠国际娱乐城
- 生成日期: 2025-06-20
- 内容概述: 福建省营业性演出准予许可决定(卫兰OUT OF FRAME巡回演唱会-厦门站(变更演员及曲目))
福建省营业性演出准予许可决定(卫兰OUT OF FRAME巡回演唱会-厦门站(变更演员及曲目))
来源:皇冠国际-皇冠国际娱乐城
时间:2025-06-23 16:59

扫一扫在手机上查看当前页面


