
- 索 引 号: FJ00425-0800-2025-00512
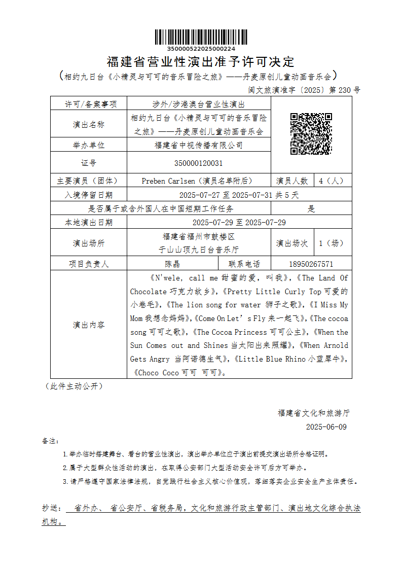
- 文 号: 闽皇冠国际 演准字〔2025〕第230号
- 发布机构: 皇冠国际-皇冠国际娱乐城
- 生成日期: 2025-06-09
- 内容概述: 福建省营业性演出准予许可决定(相约九日台《小精灵与可可的音乐冒险之旅》——丹麦原创儿童动画音乐会)
福建省营业性演出准予许可决定(相约九日台《小精灵与可可的音乐冒险之旅》——丹麦原创儿童动画音乐会)
来源:皇冠国际-皇冠国际娱乐城
时间:2025-06-12 17:23

扫一扫在手机上查看当前页面


